PBKK-FP
Nama: Moh rosy haqqy aminy
NRP: 5025211012
Kelas: PBKK ]
Referensi: http://repositori.buddhidharma.ac.id/812/1/20151000093_Dermawan_TI_Paper.pdf
- Buatlah deskribsi studi kasus aplikasi ditinjau dari MVC nya(individu)
Dengan framework codeigniter aplikasi web pendaftaran seminar menjadi web
dinamis. Dengan metode mvc proses pembuatan aplikasi pendaftaran seminar dapat
diimplementasikan. Dengan adanya aplikasi pendaftaran seminar ini, Dapat membantu dan
mempermudah pengguna dalam mendapatkan informasi tentang seminar dan juga dalam
melakukan pendaftaran seminar lalu dapat mencetak sertifikat secara langsung.
- Model (M): Bertindak menjadi kerangka data. Didalamnya akan terdapat atribut dari tabel tabel yang direpresentasikan model yang digunakan untuk mengatur fungsi logika di controller. Ada berberapa model yang saya buat seperti: user, pendaftaran, seminar.
- View (V): Menangani tampilan atau antarmuka pengguna. Dalam kasus ini, view nantinya dapat menampilkan detail produk, detail transaksi, pembayaran, form registrasi dan login user, serta dashboard untuk pengelolaan data oleh admin
- Controller (C): Berperan sebagai pengendali yang mengatur interaksi antara model dan view. Controler akan menangani fungsi fungsi logika seperti AuthController, SeminarController, ReportController, UserController.
- Buatlah rancangan umum arsitektur atau fitur yang ada dalam aplikasi (individu)
- Tampilan yang rapih dan dapat diakses oleh media manapun.
- Memberikan data pendaftaran yang jelas.
- Memiliki metode pembayaran yang mudah seperti cash, transfer bank, dll.
- Memiliki fitur untuk memberikan sertifikat secara online.
- Dapat mentracking tempat seminar melalui google maps.
- Memberikan pesan validasi terhadap data pendaftar.
- Memiliki fitur untuk mengupload bukti transfer.
- User dapat dengan mudah mengakses info seminar.
- Memberikan kemudahan dalam mendaftar seminar.
- Sertifikat seminar tersedia diwebsite dan bisa didownload.
- Dapat dengan mudah merubah data user diprofile.
- Tampilan pada web menggunakan bahasa indonesia. User dapat mengetahui status pembayaran.
- Rancang desain databasenya (individu)
- Buat desain front end (individu)
- Tentukan Control yang akan mengandle logika back end. (individu)
- AuthController :
Controller yang berperan dalam manipulasi data user, mulai dari penambahan user baru, autentikasi ketika login, penghapusan user, perubahan data user, hingga penampilan data user pada halaman profil.
- SeminarController :
Controller yang berperan dalam manipulasi data seminar mulai dari penambahan seminar baru, penghapusan seminar, perubahan data seminar, hingga penampilan data seminar pada halaman dashboard.
- ReportController :
Controller yang berperan dalam manipulasi data report mulai dari penambahan laporan baru, penghapusan seminar, perubahan data laporan, hingga menampilankan data laporan.
- UserController :
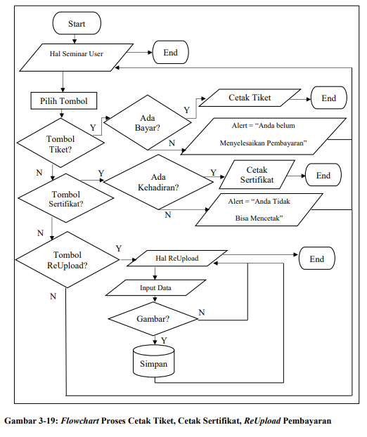
Controller yang berperan dalam manipulasi data user mulai dari penambahan daftar seminar user, memberika sertifikat pada user yang ikut seminar, cetak tiket. hingga menampilankan data seminar yang diambil user.
6. Implementasikan rancangan yang sudah dibuat menggunakan Framework NET, CI ataupun Framework Google (pilih salah satu - bisa kelompok maks 3)
Kelompok:
Moh. Rosy Haqqy Aminy (5025211012)
Muhammad Hafidh Rosyadi (5025211013)
Hammuda Arsyad (5025211146)
Link Project : https://github.com/Hfdrsyd/HelmShop-FP-PBKK
Moh. Rosy Haqqy Aminy (5025211012)
Muhammad Hafidh Rosyadi (5025211013)
Hammuda Arsyad (5025211146)
Link Project : https://github.com/Hfdrsyd/HelmShop-FP-PBKK













Komentar
Posting Komentar